Mehdi AMINE

Etudiant en BTS SIO option SLAM

Me contacter
Portfolio.java
public class Portfolio {
private final String name = "Mehdi AMINE";
private final String formation = "BTS SIO SLAM";
private final String[] skills = {
"Java", "PHP", "Laravel",
"HTML/CSS", "MySQL"
    };
}

À propos

Etudiant en BTS SIO option SLAM

Je suis actuellement en BTS SIO option SLAM, une formation qui me permet de développer mes compétences en programmation et en gestion de projets. J'ai déjà eu l'occasion de réaliser des projets personnels et scolaires, qui m'ont permis d'acquérir des compétences dans différents langages de programmation ainsi que dans l'utilisation d'outils comme Git pour la gestion de versions.

Education

Développeur Web

Localisation

Paris, France

Mon Parcours

Diplômes et Formations

Formation Développeur Web

Formation en autodidacte, Paris

2023 - Aujourd'hui

Licence en Mathématiques

Sorbonne Université, Villetaneuse

2022 - 2023

Baccalauréat Général Spécialités Mathématiques, NSI

Lycée Jules Ferry, Paris

2021 - 2022

Expériences Professionnelles

Freelance

Développement d'une application web de gestion de contrat

2025 | Soup & Juice

Stage de 2ème année

Création d'un espace de formation sur le web

2025 | Soup & Juice

Stage de 1er année

Développement d'un site web de vente

2024 | Nasr Beauty

Compétences

Frontend

HTML5 HTML/CSS
JavaScript JavaScript
Tailwind CSS

Backend

Laravel
PHP PHP
SQL SQL
Java Java
Python Python

Autres

Git VS Code
Git Git
Linux Linux

Stages

Stage chez Nasr Beauty

Durant mon stage de première année, j'avais pour objectif de créer une page produit exemple et de tester l'ajout de produit à la base de données.

HTML CSS JavaScript PHP MySQL

Compétences E5 :

Gérer le patrimoine informatique Répondre aux incidents et aux demandes d'assistance Développer la présence en ligne Travailler en mode projet Mettre à disposition des utilisateurs un service informatique
Stage Finaxys

Stage chez Soup & Juice

Durant mon stage de deuxième année, j'ai développé un site web avec un espace de formation pour la société Soup & Juice dans le but de former des nouveaux employés.

Wix JavaScript

Compétences E5 :

Gérer le patrimoine informatique Répondre aux incidents et aux demandes d'assistance Développer la présence en ligne Travailler en mode projet Mettre à disposition des utilisateurs un service informatique
Stage Soup & Juice Stage Soup & Juice

Projets

Projet 1

PPE Application Personnel

Application Java pour la gestion du personnel des ligues de la M2L.

Java JDBC Git
Projet 2

PPE PARKING

Application web Laravel pour la gestion d'un parking et des ses places.

Laravel PHP SQL MySQL Git
Projet 3

Application web de création de contrats pour Soup & Juice

Application web de création de contrats pour Soup & Juice développée avec Laravel et utilisant une base de données MySQL.

Laravel PHP Bootstrap SQL MySQL Git
Projet calculatrice Laravel

Calculatrice PHP/Laravel

Calculatrice PHP/Laravel avec une interface utilisateur. Utilisant le pattern MV (MVC).

Laravel PHP Linux
TP SEVEN

TP SEVEN

Création d'utilisateurs et documentation windows 7.

Windows 7
Config mac readme

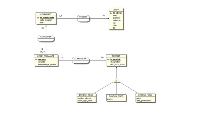
Modélisation d'une BDD (Sucrerie)

Projet qui permet la gestion des données d'une boutique proposant des bonbon et gateau en gérant egalement ces clients.

SQL MySQL Git
Doc C2SM

Portfolio

Création de mon Portfolio et répertoire de mes projets.

HTML CSS JavaScript Git
PRYCE Startup

PRYCE Startup

Création d'une startup d'application web pour comparer les prix des produits de manière intelligente.

HTML CSS JavaScript Git

Veille Technologique

iOS & Écosystème Apple

Je réalise ma veille technologique en utilisant principalement des flux RSS et des newsletters spécialisées. Cela me permet de suivre efficacement les actualités et nouveautés des systèmes d'exploitation Apple, avec un focus particulier sur iOS.

Les mises à jour des systèmes d'exploitation d'Apple (iOS, iPadOS, macOS, watchOS, tvOS) apportent régulièrement de nouvelles fonctionnalités et des améliorations de sécurité. Suivre ces évolutions est essentiel pour le développement d'applications et la maintenance de services compatibles.

Cette veille me permet de rester informé sur les nouvelles APIs, les changements d'interface, les fonctionnalités de confidentialité et les évolutions de performance qui pourraient impacter le développement d'applications ou l'expérience utilisateur.

iOS Hardware
Apple Developer News
RSS Feeds

Sources RSS et Newsletters

Mes principales sources d'information pour suivre l'écosystème Apple :

  • MacRumors.com (RSS)
  • 9to5Mac.com (RSS)
  • Apple Developer Newsletter
  • iMore.com (RSS)
  • AppleInsider.com (RSS)
  • Subreddit r/iOSProgramming
Capture d'écran des mises à jour iOS

Dernières actualités de ma veille

Contact

Restons en contact

Email

mehdisse20@gmail.com

Localisation

Paris, France

Disponibilité

Lun-Ven, 9h-18h

Réseaux sociaux